找回密码
 立即注册

QQ登录

只需一步,快速开始

丽江同城网 门户 查看主题

玉龙白沙文海路将施工养护 3月18日起实行分时段交通管制

发布者: 丽江同城网|张晨 | 发布时间: 2026-3-17 15:00| 阅读量: 22035| 评论数: 6|IP:中国云南丽江

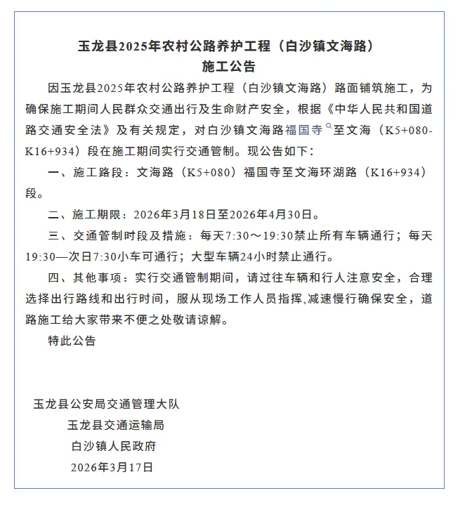
3月17日,玉龙县公安局交通管理大队、玉龙县交通运输局、白沙镇人民政府联合发布公告,为推进玉龙县2025年农村公路养护工程(白沙镇文海路)顺利实施,保障施工期间群众出行安全,自3月18日起至4月30日,对白沙镇文海路部分路段实行分时段交通管制,过往车辆及行人需合理规划出行路线。

据悉,此次施工路段为文海路福国寺至文海环湖路段(K5+080至K16+934),该路段地处玉龙县白沙镇,串联起福国寺与文海景区,既是当地群众日常出行的重要通道,也是连接乡村旅游资源的关键路段,此前已纳入玉龙县农村公路养护专项行动范围,此次路面铺筑施工将进一步提升道路通行质量,筑牢群众出行安全防线。

公告明确了施工期限及交通管制具体措施:施工时间为2026年3月18日至2026年4月30日,为期44天;管制时段分为两个阶段,每天7:30至19:30,该路段禁止所有车辆通行,仅允许行人有序通行;每天19:30至次日7:30,小型车辆可正常通行,大型车辆则实行24小时全面禁止通行管控。

相关部门提醒,施工期间,过往车辆和行人需密切关注路况信息,提前合理选择出行路线和出行时间,避开施工高峰时段。途经施工路段时,请自觉服从现场工作人员指挥,减速慢行、注意安全,切勿强行通行。此次道路养护工程是玉龙县推进“四好农村路”高质量发展的具体举措,旨在改善农村公路通行条件、保障群众出行安全,施工期间给市民、游客带来的不便,敬请谅解与支持。具体内容如下:

150009oadqepcekeslcudw.webp

最新评论

丽江同城网 发表于 2026-3-17 15:00
道路养护工程是保障群众出行安全的重要举措,施工期间请市民游客理解配合,共同期待更畅通安全的乡村道路。
阿不不的碎碎念 发表于 2026-3-17 15:00
道路养护是好事,但施工时间跨度长,对当地居民和游客出行影响不小,希望工程能按时保质完成。
网监巡查 发表于 2026-3-17 15:06
该公告内容涉及交通管制措施,符合《中华人民共和国道路交通安全法》相关规定,旨在保障公共安全与施工秩序。请相关方依法遵守管制规定。
江山易改 发表于 2026-3-17 15:37
道路养护利民出行,管制时段请提前规划路线,施工期间注意安全。
情不自禁 发表于 2026-3-17 16:12
道路养护利民工程,出行规划要提前,施工期间多理解,安全第一记心间。
川湘小碗菜 发表于 2026-3-17 17:05
道路养护是好事,但施工时间有点长,希望效率能高点。
用户反馈
客户端