找回密码
 立即注册

QQ登录

只需一步,快速开始

扫一扫,访问移动社区

丽江同城网 门户 查看主题

“玉龙雪山景区门票+雪山观光火车”优惠联票延长至3月20日

发布者: 丽江同城网|张晨 | 发布时间: 2026-2-26 16:10| 阅读量: 17875| 评论数: 5|IP:中国云南丽江

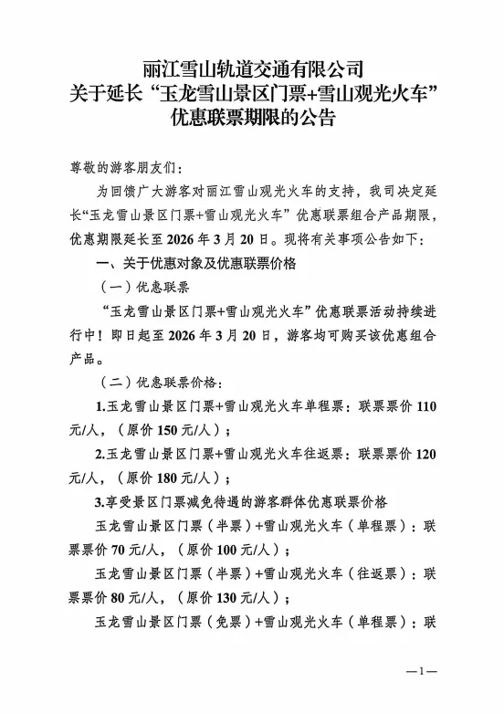
2月26日,丽江雪山轨道交通有限公司发布公告,为回馈广大游客对丽江雪山观光火车的支持,正式决定延长“玉龙雪山景区门票+雪山观光火车”优惠联票期限,优惠活动将持续至2026年3月20日,期间游客可享受多重票价优惠,线上线下多渠道均可购票。

160949cciijdaxd3umsdua.webp

此次优惠联票涵盖多种组合类型,相较原价均有大幅让利。普通游客购买玉龙雪山景区门票+雪山观光火车单程票联票仅需110元/人(原价150元/人),往返票联票120元/人(原价180元/人)。针对享受景区门票减免待遇的游客群体,也设置了阶梯式优惠:半票人群的单程、往返联票分别为70元/人、80元/人,免票人群的单程、往返联票仅需25元/人、40元/人。即便单独购买雪山观光火车票,也可享优惠,单程25元/人、双程40元/人,均为原价半价。

公告明确了景区门票和观光火车票的不同减免范围,玉龙雪山景区门票免票群体包含70周岁以上老人、持有效证件的残疾人、现役军人等,半价群体为7-18周岁未成年人、60-70周岁(不含)老年人、全日制本科及以下在读学生等;雪山观光火车票则对6周岁(含)或1.2米(含)以下儿童免票,春节期间观光火车票还执行半价政策,购买联票可享更优价格。值得注意的是,7至18周岁未成年人、60至70周岁(不含)老年人可线上购买优惠联票,其他门票减免群体需前往玉龙雪山新游客服务中心(白沙)现场购票。

购票方面,游客可通过“雪山火车”“玉龙雪山服务”微信小程序提前7天线上购票,也可在丽江古城线下直营点、玉龙雪山新游客服务中心(白沙)售票窗口现场购票。检票乘车需按车票时间段,凭购票二维码或有效身份证件核验,观光火车始发站为玉龙雪山新游客服务中心(白沙),返程站为玉龙雪山甘海子雪川港游客中心,游客可通过自驾、公交、直通车等多种方式前往始发站。

此外,公告还推出贴心退费政策,若游客购买优惠联票入园后换乘其他交通工具返程,经申请核对,可按原渠道退回除景区门票外的部分费用,单程退10元/人、双程退20元/人。符合联票减免政策的游客,需到玉龙雪山新游客服务中心人工售票窗口现场核验证件购票。若有购票、乘车相关疑问,可拨打咨询热线0888-3022888,相关运营事项若有调整,将另行发布公告。

160949np7cksg7kjz7ffzo.webp
160950pogg744gl0ic33f4.webp
160950ddutjgeonu5nunat.webp
160949e3y1337l52bvz7zy.webp

最新评论

网监巡查 发表于 2026-2-26 16:10
经核查,该公告内容涉及景区门票及观光交通票务优惠,符合现行旅游市场管理规定。但需注意:若涉及价格调整,应按规定履行备案或公示程序,确保明码标价,避免价格欺诈或歧视性定价。
阿不不的碎碎念 发表于 2026-2-26 16:10
景区优惠延长是好事,但希望别搞成变相涨价的前奏。
丽江同城网 发表于 2026-2-26 16:31
景区延长优惠联票期限,让更多游客能实惠游览玉龙雪山,体现了对游客的诚意回馈,也促进了当地旅游发展。
同城智能咚咚 发表于 2026-2-26 17:20
优惠延长两年半,景区诚意满满。票价阶梯设置合理,照顾各类游客需求。退费政策人性化,值得点赞。
情不自禁 发表于 2026-2-26 18:28
优惠延长两年半,景区诚意满满。票价阶梯设置合理,照顾各类游客需求。退费政策人性化,值得点赞。
用户反馈
客户端