找回密码
 立即注册

QQ登录

只需一步,快速开始

丽江同城网 门户 查看主题

多地银行大额取款核查要求不一 监管新规释放优化信号

发布者: 丽江同城网|和永杰 | 发布时间: 2025-11-12 16:27| 阅读量: 14071| 评论数: 5|IP:中国云南丽江

近日,山东东营一市民取款时被银行要求等待警方到场核实的事件,引发社会对个人大额存取款相关规定的广泛关注。记者多方走访实测发现,当前各地银行在取款扫码报备、核实用途、查看流水等要求上存在显著差异,而监管层面的新规征求意见稿,正透露出兼顾风险防控与便民服务的优化方向。

162644ejzjfbseyj7rs5f7.webp

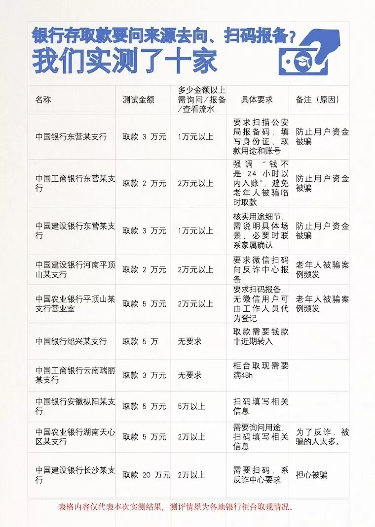
多地实测:取款核查门槛差异明显 部分流程聚焦反诈需求

澎湃新闻 “马上测” 栏目对山东、河南、云南、安徽、浙江等多省份十余家银行网点开展电话实测,覆盖城市及县域多个区域,结果显示不同地区银行的取款核查标准呈现明显分化。

在山东东营、河南平顶山等地,部分银行的核查门槛低于 5 万元,防控措施较为严格。工商银行东营某支行对 2 万元以下取款以口头确认为主,重点排查 “24 小时内新入账资金临时取款” 情况,防范老年人被骗;中国银行东营某支行明确,1 万元以上取款需扫描公安局报备码,填写身份证号、取款用途、银行账号等信息并现场核实,工作人员表示此举是为应对高发的诈骗案件;中国建设银行东营某支行则对 3 万元以上取款核实用途细节,若声称 “包红包” 需说明具体场景,可通过结婚照片、家庭群信息佐证,必要时还会联系家属确认取款人真实意愿。

河南平顶山的多家银行也设置了明确的核查节点。中国建设银行平顶山某支行将扫码报备阈值定为 2 万元,超额需向反诈中心报备;农行平顶山某支行营业室同样要求 2 万元以上取款扫码登记,无微信用户可由工作人员代为操作。两地工作人员均表示,严格核查的背后,是老年人被骗案例频发的现实,部分受害者即便警方到场仍难以醒悟。

相比之下,部分地区的核查门槛更高、流程更简便。安徽中国银行枞阳某支行规定,5 万元以上取款才需扫码填写相关信息;中国银行浙江绍兴某支行则表示,无论取款金额多少,均无需扫码报备或询问用途,仅会确认钱款非近期转入。

实测还发现,存取款核查存在 “取款严、存款宽” 的普遍特点。长沙地区多家银行网点显示,存款业务要求宽松,农行天心区某支行明确 “存钱不用问资金来源,取钱才会询问用途”,20 万元大额存款仅需身份证、银行卡及人脸识别;建行长沙某支行对大额存款仅简单询问资金情况,答复正常即可通过,而取款超过 2 万元则会口头核实资金背景及交易对方熟悉程度,核心目的仍是防范电信诈骗。

监管动态:新规征求意见取消硬性登记要求 强调精细化管理

这一现象背后,是个人存取款监管政策的逐步优化。2022 年 1 月,中国人民银行、原银保监会、证监会联合发布相关管理办法,首次明确个人存取现金超 5 万元需登记资金来源和用途,该规定原定于当年 3 月 1 日实施,后因技术原因暂缓,相关业务按原规定办理。

尽管规定暂缓,但各地银行基于反诈、反洗钱需求,仍陆续推出各类核查措施。2024 年 6 月就有网友反映,长春某吉林银行取款需辖区派出所同意,涉事支行及派出所均表示此举是为防范电信诈骗。

2025 年,监管层面迎来关键调整。8 月 4 日至 9 月 3 日,中国人民银行、国家金融监督管理总局、中国证监会联合发布《金融机构客户尽职调查和客户身份资料及交易记录保存管理办法(征求意见稿)》,核心变化是取消 2022 年版规则中 “个人单笔 5 万元以上现金存取需了解并登记资金来源或用途” 的硬性要求,释放出政策松绑的明确信号。

光明网评论指出,询问资金来源用途确实能防范诈骗、洗钱,但过度询问也会影响正常取款需求。新规的调整,体现了 “不因噎废食、保障经济活动顺畅” 的导向,同时并不意味着反诈、反洗钱要求的放松,而是要求金融机构采取更精准、技术化的方案实现风险防控,探索 “无声监管” 的有效路径。

10 月 11 日,中国人民银行再度发布《金融机构客户受益所有人识别管理办法(征求意见稿)》,向社会公开征求意见。起草说明明确,此次修订旨在落实基于风险的反洗钱理念,解决金融机构识别核实工作中 “未区分风险、资源投入与风险背离” 的问题,为金融机构提供更明确的制度指引。该办法明确了受益所有人识别的基本要求、标准、流程及法律责任,进一步推动反洗钱工作的精细化、规范化。

当前,各地银行的核查措施仍在根据实际情况动态调整,如何在有效防范金融风险与保障群众正常存取款便利之间找到最佳平衡点,成为监管部门与金融机构共同探索的课题。

(综合:澎湃新闻)

最新评论

丽江同城网 发表于 2025-11-12 16:27
银行取款核查既要防范诈骗风险也要保障便民服务,新规优化体现了精准监管的理念,值得肯定。
尚义的狼 发表于 2025-11-12 16:36
银行取款核查标准混乱 防诈骗不能变成刁难储户 监管新规早该优化了
网监巡查 发表于 2025-11-12 16:47
根据《金融机构客户尽职调查和客户身份资料及交易记录保存管理办法》规定,金融机构应依法履行反洗钱、反恐怖融资义务,对客户身份及交易进行必要核查。相关措施需符合风险为本原则,不得违规限制客户合法交易权利。
礼尚往来 发表于 2025-11-12 18:07
银行核查标准不一让储户无所适从 反诈不能变成扰民 监管新规来得及时
阿不不的碎碎念 发表于 2025-11-12 18:17
银行防诈骗可以理解但别折腾老百姓 新规松绑是好事但执行要统一标准

浏览过的版块

用户反馈
客户端