找回密码
 立即注册

QQ登录

只需一步,快速开始

丽江同城网 门户 查看主题

丽江古城直管公房公开招租相关公告

发布者: 丽江同城网|和永杰 | 发布时间: 2025-10-24 12:06| 查看数: 14667| 评论数: 6|IP:云南丽江

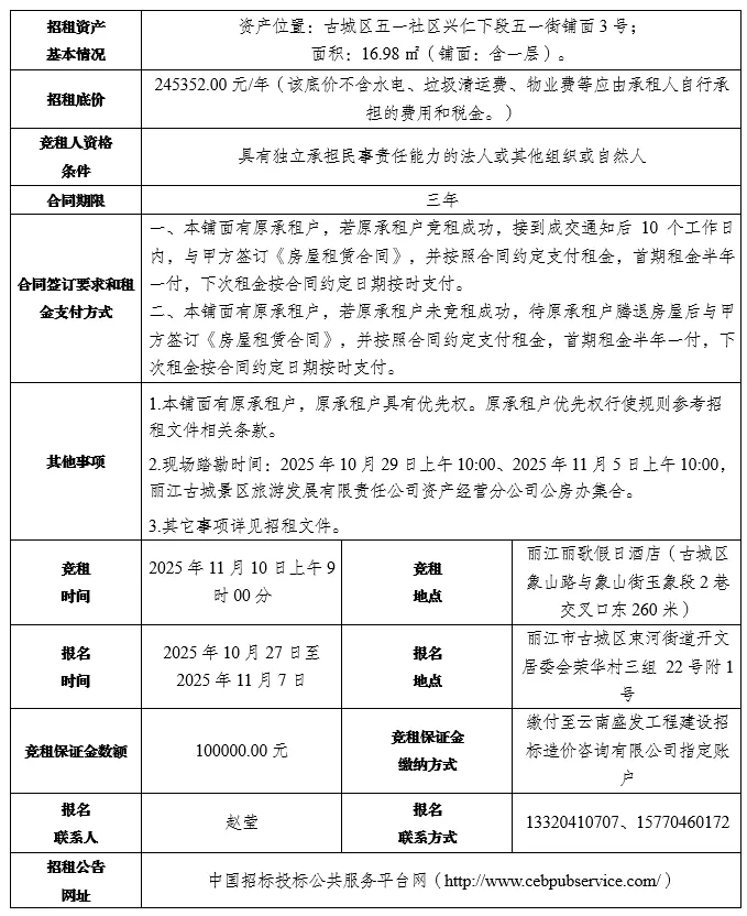
丽江古城景区旅游发展有限责任公司直管公房五一街铺面3号公开招租公告

为确保国有资产的保值增值,根据丽江市《市属国有企业资产租赁工作指引》等文件,丽江古城景区旅游发展有限责任公司委托云南盛发工程建设造价咨询有限公司对部分到期国有资产依法进行公开招租,现将有关事项公告如下:

120137t34n3e4zxeqaz8ee.webp

古城区五一社区兴仁下段五一街铺面3号:16.98㎡(铺面:含一层)

120138heqjdzons8g5hgf7.webp

丽江古城景区旅游发展有限责任公司直管公房五一街铺面42、43号公开招租公告

为确保国有资产的保值增值,根据丽江市《市属国有企业资产租赁工作指引》等文件,丽江古城景区旅游发展有限责任公司委托云南盛发工程建设造价咨询有限公司对部分到期国有资产依法进行公开招租,现将有关事项公告如下:

120138pj51mr5duxhhh5hj.webp

古城区五一社区兴仁上段五一街铺面42、43号:55.5㎡(铺面:含一层、二层)

120139v5w5cr2rmh22mc2c.webp

丽江古城景区旅游发展有限责任公司直管公房五一街铺面68号公开招租公告

为确保国有资产的保值增值,根据丽江市《市属国有企业资产租赁工作指引》等文件,丽江古城景区旅游发展有限责任公司委托云南盛发工程建设造价咨询有限公司对部分到期国有资产依法进行公开招租,现将有关事项公告如下:

120139w0cz0jyzofgg0jzz.webp

古城区五一社区兴仁上段五一街铺面68号:26.76㎡(铺面:含一层、二层)

120140t20us6ia9eguxks2.webp

丽江古城景区旅游发展有限责任公司直管公房五一街生活39号公开招租公告

为确保国有资产的保值增值,根据丽江市《市属国有企业资产租赁工作指引》等文件,丽江古城景区旅游发展有限责任公司委托云南盛发工程建设造价咨询有限公司对部分到期国有资产依法进行公开招租,现将有关事项公告如下:

120141xi85lifysxs8nele.webp

古城区五一社区兴仁上段五一街生活39号:15.51㎡(铺面:含一层)

120142mrz9rumd7rcacukd.webp

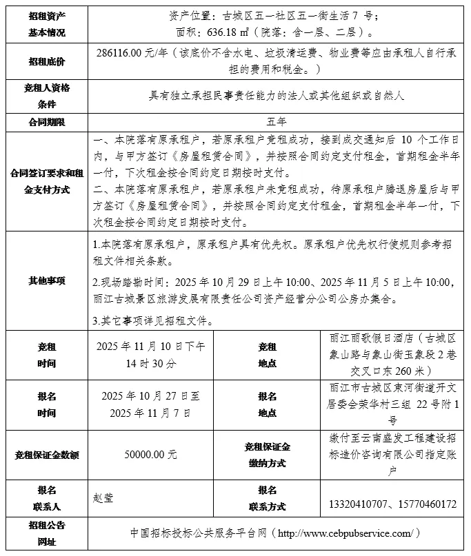
丽江古城景区旅游发展有限责任公司直管公房五一街生活7号(二次)公开招租公告

为确保国有资产的保值增值,根据丽江市《市属国有企业资产租赁工作指引》等文件,丽江古城景区旅游发展有限责任公司委托云南盛发工程建设造价咨询有限公司对部分到期国有资产依法进行公开招租,现将有关事项公告如下:

120142blo9eouqecfiod0l.webp

古城区五一社区五一街生活7 号:636.18㎡(院落:含一层、二层)

120143f6mteaamc9etcden.webp

丽江古城景区旅游发展有限责任公司直管公房五一街生活31、40号(二次)公开招租公告

为确保国有资产的保值增值,根据丽江市《市属国有企业资产租赁工作指引》等文件,丽江古城景区旅游发展有限责任公司委托云南盛发工程建设造价咨询有限公司对部分到期国有资产依法进行公开招租,现将有关事项公告如下:

120143e0f2l0myeukr0dyk.webp

古城区五一社区文治巷五一街生活31、40号:206.18㎡(院落:含一层、二层)

120144twpmnicj63nw36ww.webp

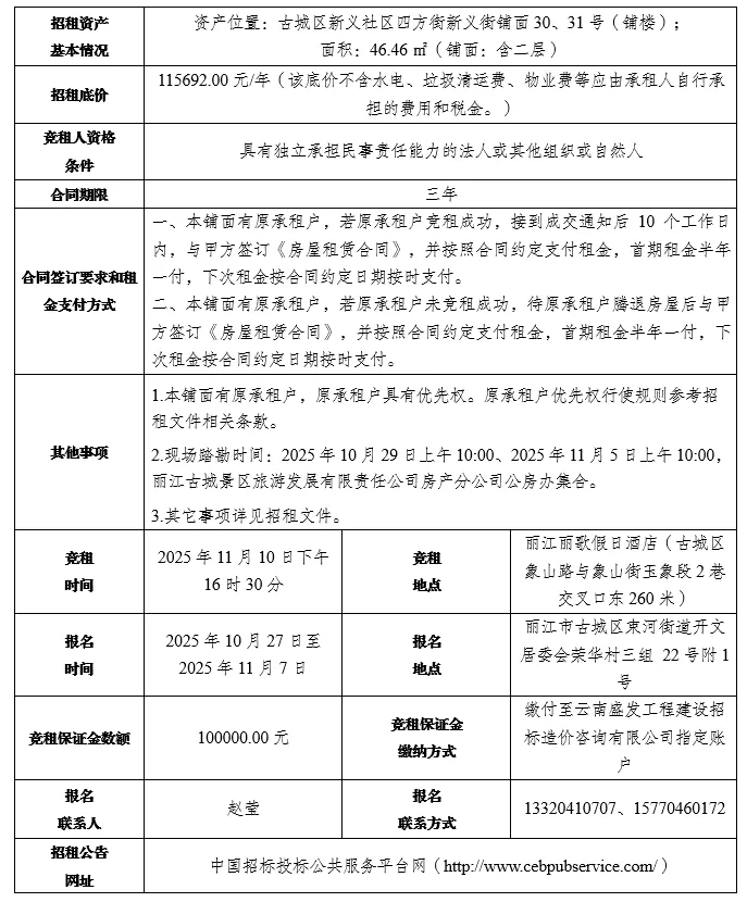
丽江古城景区旅游发展有限责任公司直管公房新义街铺面30、31号(铺楼)公开招租公告

为确保国有资产的保值增值,根据丽江市《市属国有企业资产租赁工作指引》等文件,丽江古城景区旅游发展有限责任公司委托云南盛发工程建设造价咨询有限公司对部分到期国有资产依法进行公开招租,现将有关事项公告如下:

120144e1skkjs77s5hshv2.webp

古城区新义社区四方街新义街铺面30、31号(铺楼):46.46㎡(铺楼:含二层)

120145me00zqenaz4e2jf2.webp

丽江古城景区旅游发展有限责任公司直管公房新义街铺面43、44号公开招租公告

为确保国有资产的保值增值,根据丽江市《市属国有企业资产租赁工作指引》等文件,丽江古城景区旅游发展有限责任公司委托云南盛发工程建设造价咨询有限公司对部分到期国有资产依法进行公开招租,现将有关事项公告如下:

120145a25cp514knc5chnz.webp

古城区新义社区密士巷新义街铺面43、44号:17.87㎡(铺面:含一层)

120146oz0dhph4xh49ndt0.webp

丽江古城景区旅游发展有限责任公司直管公房新义街铺面36号公开招租公告

为确保国有资产的保值增值,根据丽江市《市属国有企业资产租赁工作指引》等文件,丽江古城景区旅游发展有限责任公司委托云南盛发工程建设造价咨询有限公司对部分到期国有资产依法进行公开招租,现将有关事项公告如下:

120146e8ionibnzonsield.webp

古城区新义社区四方街新义街铺面36号:38.36㎡(铺面:含一层、二层)

120147dbid2hh8wsw98g8o.webp

丽江古城景区旅游发展有限责任公司直管公房新华街铺面5、6号公开招租公告

为确保国有资产的保值增值,根据丽江市《市属国有企业资产租赁工作指引》等文件,丽江古城景区旅游发展有限责任公司委托云南盛发工程建设造价咨询有限公司对部分到期国有资产依法进行公开招租,现将有关事项公告如下:

120147ptai4st04triiiin.webp

古城区新义社区翠文段新华街铺面5、6号:40.38㎡(铺面:含一层)

120148vrrlc55lchj5kkal.webp

丽江古城景区旅游发展有限责任公司直管公房新华街生活13.14.15.16号公开招租公告

为确保国有资产的保值增值,根据丽江市《市属国有企业资产租赁工作指引》等文件,丽江古城景区旅游发展有限责任公司委托云南盛发工程建设造价咨询有限公司对部分到期国有资产依法进行公开招租,现将有关事项公告如下:

120149magmlo0vc9dghcc0.webp

古城区新华社区黄山上段新华街生活13.14.15.16号(含一层、二层):189.28㎡

120149iebzkfff1zi8ayei.webp

丽江古城景区旅游发展有限责任公司直管公房光义街生活18号(含光义街铺面25、26号)公开招租公告

为确保国有资产的保值增值,根据丽江市《市属国有企业资产租赁工作指引》等文件,丽江古城景区旅游发展有限责任公司委托云南盛发工程建设造价咨询有限公司对部分到期国有资产依法进行公开招租,现将有关事项公告如下:

120149ans4n0jjv8a7jm1u.webp

古城区光义社区官院巷光义街生活18号(含光义街铺面25、26号):1055.32㎡(院落:含一层、二层)

120151au8kj56li756vjj6.webp

丽江古城景区旅游发展有限责任公司直管公房光义街生活4号公开招租公告

为确保国有资产的保值增值,根据丽江市《市属国有企业资产租赁工作指引》等文件,丽江古城景区旅游发展有限责任公司委托云南盛发工程建设造价咨询有限公司对部分到期国有资产依法进行公开招租,现将有关事项公告如下:

120151mhbonihz5c9z95j6.webp

古城区光义社区现文巷光义街生活4号:131.44㎡(院落:含一层、二层)

120152mscrx1n4sxavnxkk.webp

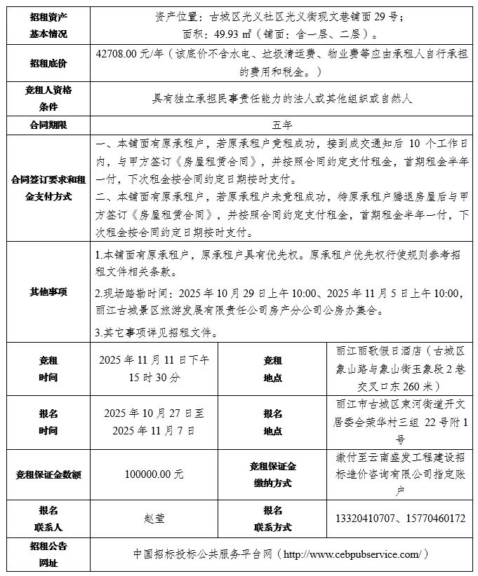
丽江古城景区旅游发展有限责任公司直管公房光义街铺面29号公开招租公告

为确保国有资产的保值增值,根据丽江市《市属国有企业资产租赁工作指引》等文件,丽江古城景区旅游发展有限责任公司委托云南盛发工程建设造价咨询有限公司对部分到期国有资产依法进行公开招租,现将有关事项公告如下:

120152ff8jy9lf4yq9q8ly.webp

古城区光义社区现文巷光义街铺面29号:49.93㎡(铺面:含一层、二层)

120153ik59lft8ykinls9t.webp

丽江古城景区旅游发展有限责任公司直管公房光义街铺面30号公开招租公告

为确保国有资产的保值增值,根据丽江市《市属国有企业资产租赁工作指引》等文件,丽江古城景区旅游发展有限责任公司委托云南盛发工程建设造价咨询有限公司对部分到期国有资产依法进行公开招租,现将有关事项公告如下:

120153hjrb0c9wjerjrrju.webp

古城区光义社区现文巷光义街铺面30号:50.54㎡(铺面:含一层、二层)

120154mu7lsll697skszcw.webp

丽江古城景区旅游发展有限责任公司直管公房光义街铺面45号公开招租公告

为确保国有资产的保值增值,根据丽江市《市属国有企业资产租赁工作指引》等文件,丽江古城景区旅游发展有限责任公司委托云南盛发工程建设造价咨询有限公司对部分到期国有资产依法进行公开招租,现将有关事项公告如下:

120155rp2hpgl22k00i0kn.webp

古城区光义社区现文巷光义街铺面45号:23.92㎡(铺面:含一层、二层)

120156wttwbo6zc10koco1.webp

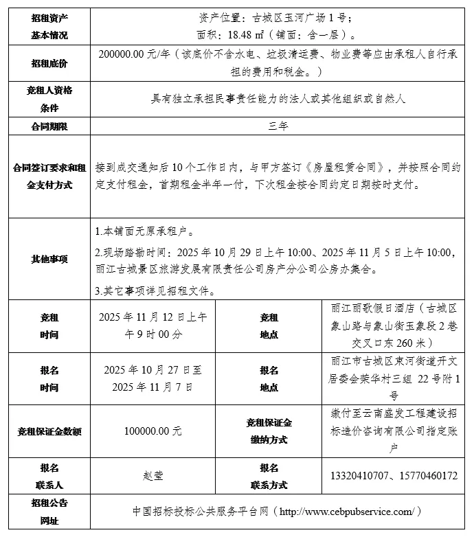
丽江古城景区旅游发展有限责任公司直管公房玉河广场1号公开招租公告

为确保国有资产的保值增值,根据丽江市《市属国有企业资产租赁工作指引》等文件,丽江古城景区旅游发展有限责任公司委托云南盛发工程建设造价咨询有限公司对部分到期国有资产依法进行公开招租,现将有关事项公告如下:

120156a3skakj5ljck8lti.webp

古城区玉河广场1号:18.48㎡(铺面:含一层)

120157lw9qq5tdwdq7edpz.webp


最新评论

点评 回复 丽江同城网 发表于 2025-10-24 12:06
丽江古城公开招租国有资产,规范透明操作值得肯定,有利于促进旅游经济发展,期待更多优质商家入驻。
点评 回复 黑龙潭的故事 发表于 2025-10-24 12:06
国有资产公开招租是好事但租金可别涨得太狠把商户都吓跑了
点评 回复 阿不不的碎碎念 发表于 2025-10-24 12:13
国有资产公开招租值得肯定但租金上涨恐让古城商业更趋同质化
点评 回复 情不自禁 发表于 2025-10-24 12:25
国有资产公开招租是好事但别让租金高得吓跑本地特色小店
点评 回复 礼尚往来 发表于 2025-10-24 13:38
丽江古城商铺扎堆招租 国有资产保值增值背后是商业过度开发

古城变商城 原住民都被租金赶走了还谈什么文化传承

这些铺面最终都会变成千篇一律的旅游纪念品店

打着保值增值旗号 实则把古城最后一点生活气息都商业化

公开招租听着公平 最后还不是价高者得 小商家根本租不起

古城核心区这么多商铺招租 看来旅游业确实不景气

一边保护文化遗产 一边疯狂招商 这操作很丽江

十六平米也要招租 真是把每寸土地都变现了

这么多商铺空置 丽江古城已经失去灵魂了
点评 回复 网监巡查 发表于 2025-10-24 14:14
该公告内容涉及国有资产公开招租,需确保招租程序符合《企业国有资产法》《企业国有资产交易监督管理办法》等规定,避免国有资产流失。

6 条评论

B Color Image Link Quote Code Smilies |上传
用户反馈
客户端