找回密码
 立即注册
丽江同城网 门户 查看主题

外卖“统一配送”进校园,大学不应该站在灰色地带里

发布者: 丽江同城网|和永杰 | 发布时间: 2025-9-2 16:09| 阅读量: 12917| 评论数: 7|文章模式

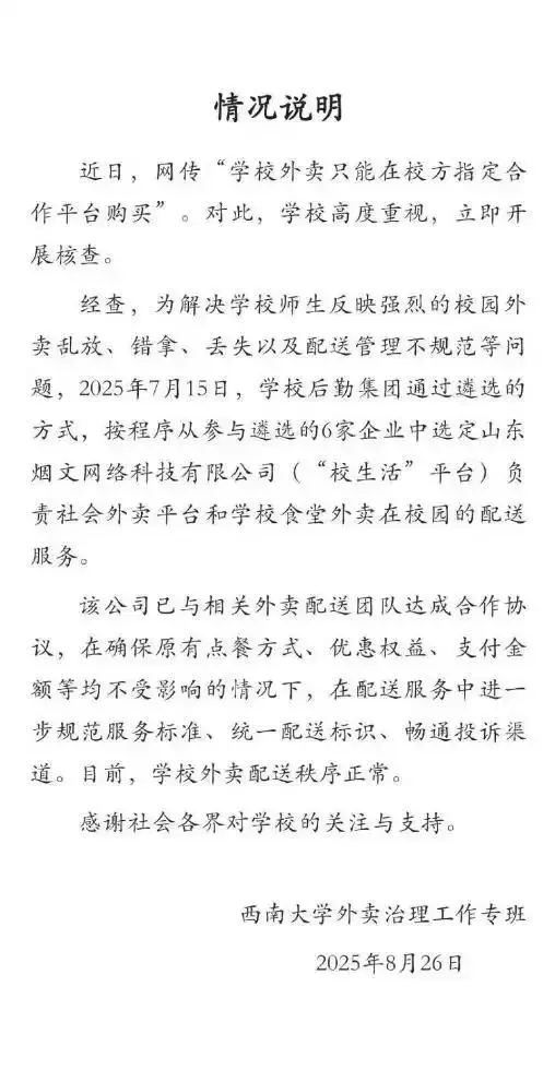
近日,西南大学发布校园外卖配送管理通知,明确经遴选后,山东烟文网络科技有限公司旗下 “校生活” 平台成为该校北碚校区外卖综合服务商,未来多数校外外卖需由该平台统一配送。这一校园管理举措引发学生群体广泛关注,也将高校外卖服务规范议题推向公众视野。

160851ppwltk9yzqfbww0l.webp

从学生反馈来看,担忧主要集中在三个方面:一是 “校生活” 平台当前入驻商户数量有限,且部分商家被指缺乏实体经营场所,难以满足多样化用餐需求;二是对配送成本增加的顾虑,尽管校方暂未提及额外收费,但学生对后续费用变化持观望态度;三是企业资质与遴选程序的透明度问题,有网友发现该公司曾因违规被处以 5 万元罚款,质疑此次合作是否通过公开公平的招标流程,是否存在垄断风险。​

对此,西南大学回应称,推行统一配送旨在解决校园内外卖存放混乱、错拿丢失、配送秩序不规范等管理难题。校方强调,参与此次遴选的企业共 6 家,最终选定服务商经过了严格筛选,且美团、饿了么、京东等主流外卖平台的订单仍可正常入校,暂不收取额外配送费,目前校园外卖配送秩序整体平稳。​
160852f90phfyy9m4qvz22.webp
然而,校方的解释未能完全打消公众疑虑。从校园管理的常规逻辑来看,外卖存放混乱问题,可通过划定专门取餐区域、设置智能取餐柜等更精细化的方式解决;而外卖错拿、丢失等纠纷,属于消费者与外卖平台之间的民事问题,现有市场机制下已有成熟的赔偿与调解方案,是否需要通过引入单一服务商统一配送的方式解决,仍需更充分的必要性论证。
更核心的争议在于成本与收益的平衡。统一配送服务商的运营成本从何而来?若由公共经费承担,本质上是全体师生共同买单,需经过严格的经费使用公示与审批;若未来通过抽取配送费或向商家收取服务费覆盖成本,在单一服务商的模式下,极易形成市场垄断,学生与商家的议价能力将大幅削弱,最终可能导致服务质量下降或费用上涨,损害师生合法权益。

教育机构作为公共服务载体,其与商业公司的合作必须坚守公开透明原则,充分履行告知义务,主动回应公众关切。即便校方初衷是优化校园管理,但若缺乏对合作细节的清晰披露、对学生诉求的充分吸纳,也容易让管理举措蒙上 “逐利” 的阴影,影响教育机构的公信力。事实上,高校作为培育公共精神、倡导社会规范的重要场所,其管理行为本身就是对学生的生动教育,更应遵循市场规律、尊重师生权益,避免在政策制定中陷入 “灰色地带”。

客观而言,高校校园管理确实面临诸多现实难题,外卖服务的无序发展也可能带来食品安全、交通隐患等问题。但解决问题的关键,在于采取更具包容性、更符合民生需求的方式。例如,通过增设智能外卖柜、明确骑手入校规范、建立外卖服务投诉反馈机制等手段,在保障秩序的同时,最大限度保留市场活力与学生选择自由,而非简单采取 “一刀切” 的统一配送模式。​

以西南大学为例,已有学生提出实际担忧:开学后学生数量激增,现有外卖柜可能面临 “供不应求” 的困境,且并非所有外卖都能纳入柜中存放,届时 “规范配送” 的初衷恐难以实现。这些来自管理对象的真实声音,恰恰是检验政策有效性的重要依据。校园管理不应停留在 “纸面规范”,而需建立动态调整机制,通过座谈会、问卷调查等多种渠道倾听师生意见,让政策在实践中不断优化,既解决管理难题,也消除 “另有所图” 的公众疑虑。​

高校不仅是知识传授的殿堂,更是社会公共精神的培育土壤。外卖服务看似是民生小事,却折射出校园管理的理念与温度 —— 能否在规范秩序与保障权益之间找到平衡,能否以公开透明的方式推动改革,能否让管理举措真正惠及师生,直接关系到校园公共性原则的体现。面对外卖配送改革这类与师生日常生活密切相关的议题,高校更应秉持审慎态度,以民生为导向、以透明为准则,让管理举措经得起实践与公众的检验,真正实现校园治理的精细化与人性化。

(综合:荔枝新闻)

最新评论

丽江同城网 发表于 2025-9-2 16:09
校园管理应以学生需求为本,统一配送服务应确保选择多样、价格透明,避免垄断损害师生权益。
阿不不的碎碎念 发表于 2025-9-2 16:09
学校搞垄断,学生选择权被剥夺,这哪是管理分明是利益输送。
情不自禁 发表于 2025-9-2 16:11
学校搞垄断,学生没得选。外卖柜不够用,统一配送就是变相收费。
蓝月谷的水 发表于 2025-9-2 16:17
学校搞垄断,学生没选择,这哪是管理分明是捞钱。
网监巡查 发表于 2025-9-2 16:23
该通知涉嫌违反《反垄断法》第十七条关于禁止具有市场支配地位的经营者限定交易的规定,可能构成滥用行政权力排除、限制竞争行为。
礼尚往来 发表于 2025-9-2 16:27
垄断配送只会让学生选择更少,校方回应难掩利益输送嫌疑。
黑龙潭的故事 发表于 2025-9-2 16:39
学校搞垄断,学生没得选。外卖统一配送就是变相收费,还谈什么服务?
丽江古城直管公房公开招租相关公告
丽江古城景区旅游发展有限责任公司直管公房七一街铺面18号公开招租公告 为确保国有资
萝卜快跑集体“趴窝”:无人驾驶的安全底线
据红星新闻报道,3月31日晚,多名网友发帖反映,武汉街头有多辆萝卜快跑车辆在道路上
为了“方便妈妈”,就能让孩子“透明”如厕
3月31日,哈尔滨松北万象汇因设置半开放式男童厕所引发舆论争议,有网民提出质疑,认
清明祭英烈,古城承初心——丽江的春日缅怀
风携草木清芬,雨润山河清寂,清明将至。这是一个藏着思念与敬意的节日,既有“清明时
交通先行 热血同行!丽江古城区交通系统400
4月1日,丽江市中心血站采血车驶入古城区交通运输局大院,为期三天的"交通先行,热血
当孩子放弃历史选择物理,我们失去的不仅是
据《南方周末》报道,在全国23个实行“3+1+2”新高考模式的省份中,近一半省份历史类
买药记录成“罪证”?交警凭大数据注销驾照
近日,厦门市湖里交警大队发出的一条驾驶证注销通知短信引发广泛关注。短信称,经大数
丽江副市长现场督办 全力推进职业技术学院
4月1日,丽江市人民政府副市长魏妮娅率队深入丽江职教园区项目现场,实地察看建设进展
手术刀单独收费4000元,你遇到过类似情况吗
3月30日,网友尹女士发布视频反映,她的孩子在温州市人民医院接受手术治疗后,账单中
澳洲优思益“产地造假”被曝光,平台审核、
随着公众健康意识不断提升,保健品成为不少消费者的日常选购品类,其中打着保税仓直发
19.9元买2小时“志愿时长”,公益变成了生
据《人民日报》报道,当前网络平台上公然出现叫卖“志愿时长”的灰色生意,部分卖家推
强专科、优服务!丽江市人民医院荣华院区心
4月1日上午,丽江市人民医院荣华院区心血管内科三科开科仪式顺利举行。此举旨在进一步
清明扫墓出行请注意!丽江环城北路4月5日实
为保障清明节祭扫期间环城北路片区的道路交通安全与顺畅,丽江市公安局古城分局交管大
手打不是手打,树上采的不是树上采的…食品
今麦郎“手打挂面”里的“手打”,竟然只是商标?据南京零距离报道,南京消费者陈先生
古城区、玉龙县发布人事任免 涉及多部门
2026 年 3 月 31 日,丽江市古城区、玉龙纳西族自治县人大常委会同日发布人事任免公
为涨粉编造 “种植补贴” 谣言 华坪一男子
近日,华坪县荣将派出所工作中发现,有人在抖音平台编造、散播 “西瓜补贴、芒果补贴
寿衣寿盒动辄上万,殡葬行业的“信息差”终
殡葬改革的方向,归根结底要为民生服务。让殡葬业更有规矩、更有温度,才能让逝者更有
国航开通丽江—上海浦东直飞航线,每周 3
3月31 日,中国国际航空公司正式开通丽江三义国际机场至上海浦东国际机场直飞航线,为
用户反馈
客户端