设为首页
收藏本站
账号
自动登录
找回密码
密码
登录
立即注册
只需一步,快速开始
快捷导航
登录
注册
首页
头条
文旅
古城
雪山
泸沽
卫健
长安
清风
综合
更多
网站地图
视频
古城区
玉龙县
永胜县
华坪县
宁蒗县
市场监管
网络法规
生活信息发布
同城
Group
搜索
搜索
搜索
热搜
九河霸凌
三义机场拆迁
聂金辉
纪委监委
本版
文章
文章
日志
用户
本版
文章
文章
日志
用户
帖子
收藏
门户
导读
设置
我的收藏
退出
丽江同城网
›
门户
›
查看主题
3月1日起施行!《云南省学生资助资金管理实施办法》发布
发布者:
丽江同城网
|
发布时间: 2022-1-19 09:40
|
阅读量: 41565
|
评论数: 0
|
IP:中国云南丽江
3
月1
日起施行!《云南省学生资助资金管理实施办法》发布
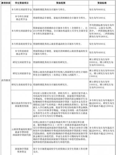
为规范和加强学生资助资金管理,提高资金使用效益,确保资助工作顺利开展,近日,云南省财政厅、云南省教育厅等五部门联合印发《云南省学生资助资金管理实施办法》,进一步明确了国家和省级资助政策的范围和标准,提出资金使用分担和预算管理要求,强化资金监督和绩效评价,自2022年3月1日起施行。(附:云南省学生资助政策范围和标准)
最新评论
推荐阅读
燃爆五一!玉龙雪山非遗展演+民
“五一”小长假期间,玉龙雪山景区人气爆棚,不仅有雄奇壮丽的雪山
4.6万人次!“五一”首日丽江火
“五一”假期大幕拉开,丽江火车站率先迎来客流“开门红”。记者从
丽江古城太懂浪漫!五一赠花又送
五一假期的丽江古城,人潮涌动却暖意满满!近600名景区工作人员坚守
阴雨扰旅拍?束河街道 “靠前服
“本来以为旅拍要泡汤,没想到街道工作人员这么给力,快速帮我们解
丽江古城“五一”假日热闹出圈,
五一假期,丽江古城热闹非凡、街巷熙攘,八方游客徜徉青石板路,沉
别只打卡网红店!丽江这座文化院
五一假期,丽江古城又成了热门打卡地!漫步青瓦石板路,除了感受古
不打烊的守护!古城公安五一暖心
五一假期启幕,当市民游客沉浸在休闲出游的欢乐中,古城公安的民辅
重拳治乱象!丽江启动严查古城、
4 月 30 日起,丽江旅游客运市场将迎来新一轮“大扫除”!为严打非
永胜五一太会玩!美食扎堆+古韵
五一假期去哪嗨?不用远跑!永胜县城吉庆路上段,一场集美食、古韵
五一出行谨防中招!机票退改签骗
五一假期到来,出游返乡客流迎来高峰,叠加夏季雷雨天气影响,航班
您赏雪山美景,我做贴心服务——
五一假期,玉龙雪山景区迎来客流高峰,山间清风虽带凉意,却被一抹
五一游丽江古城,这份暖心游玩提
五一假期如约而至,丽江古城也迎来了八方游客奔赴而来。作为世界文
261亿消费+2097万游客!丽江春日
春风拂面,丽江的春日浪漫如期而至。今年以来,丽江持续玩转文旅新
五一“打卡”丽江古城:阴天也挡
五一假期第一天,丽江古城便迎来了不少游客,氛围格外热闹。尽管连
玉龙县城三条重要道路5月1日正式
备受市民关注的玉龙县黄山街道玉兴西路(延长线)、玉兴路(美林段
有偿删差评黑色产业链:别让虚假
据媒体报道,近期有消费者反映,多个网络平台频繁出现差评“消失”
离谱!女子摆拍“孕吐买200元水
一场精心策划的摆拍闹剧,又一次消耗了公众的善意,挑动了舆论的神
自查避重就轻?院长儿子吃空饷亟
4月28日,湖南中医药大学第一附属医院职工陈女士实名公开举报,该院
用户反馈
客户端