设为首页
收藏本站
账号
自动登录
找回密码
密码
登录
立即注册
快捷导航
登录
注册
首页
头条
文旅
古城
雪山
泸沽
卫健
长安
清风
综合
更多
网站地图
视频
古城区
玉龙县
永胜县
华坪县
宁蒗县
市场监管
网络法规
生活信息发布
同城
Group
搜索
搜索
搜索
热搜
九河霸凌
三义机场拆迁
聂金辉
纪委监委
本版
文章
文章
日志
用户
本版
文章
文章
日志
用户
帖子
收藏
门户
导读
设置
我的收藏
退出
丽江同城网
›
门户
›
查看主题
丽江永胜县三川翠湖景点周边实行交通管制
发布者:
丽江同城网
|
发布时间: 2021-7-19 10:14
|
阅读量: 46086
|
评论数: 15
|
IP:中国云南丽江
丽江
永胜县
三川翠湖景点周边实行交通管制
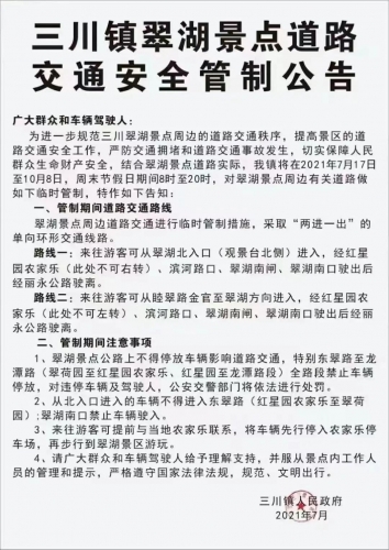
为进一步规范三川翠湖景点周边的道路交通秩序,提高景区的道路交通安全工作,严防交通拥堵和道路交通事故发生,切实保障人民群众生命财产安全,结合翠湖景点道路实际,永胜县三川镇在2021年7月17日至10月8日,周末节假日期间8时至20时,对翠湖景点周边有关道路做如下临时管制,特作如下告知:
(来源/丽江热线 编辑/和钰祎)
最新评论
腥早
发表于
2021-7-21 11:37
说来我就来!
6z00qxlf6i
发表于
2021-7-21 16:08
嗯,这还是一个不错的地方。
沈靖5754
发表于
2021-7-22 07:03
班长,我是认真的。
SqSNw
发表于
2021-7-22 22:40
丽江到底有没有艳遇,我就想问
gfilyhpwax
发表于
2021-7-23 03:31
哈哈,哈哈
桂陶然
发表于
2021-7-23 04:32
班长,我是认真的。
aqXSdZ
发表于
2021-7-23 22:26
来就来。
8o0s88g3c2
发表于
2021-7-24 05:27
这届学友给力。
ngeioikvty
发表于
2021-7-24 22:34
积分增加,有福利。
1
2
/ 2 页
下一页
推荐阅读
网购足金戒指竟为“金包银”,电
据澎湃新闻报道,江西丰城消费者袁女士花费777.83元,在某电商平台
为武大“敢开门”点赞!开门办学
开门办学,不是选择题,而是中国大学与生俱来的使命与模样;武汉大
蓝月谷上游将清淤 5月15日起施工
同城君从丽江玉龙雪山省级旅游开发区管理委员会获悉,为防范河道安
初夏农忙正当时 华坪芒果集体“
初夏时节,暑气渐升,正是芒果套袋的黄金窗口期。连日来,华坪县各
从旅居到旅创 丽江这场展览藏着
雪山为幕,古巷为卷,一群远方来客在丽江安放理想、耕耘热爱。在“5
彩云之南赴新程
“十五五”时期的云南,正站在关键的历史节点:这既是“三年上台阶
车辆租赁起纠纷 古城区人民法院
车辆租赁藏隐患,权属不清起纠纷,急坏了当事人李某。近日,古城区
低俗婚闹莫让喜庆变闹剧 守住尊
据大风新闻报道,5月12日,四川眉山一场婚礼现场引发热议。新郎在小
丽江师范学院新增6个本科专业!2
近日,教育部公布2025年度普通高等学校本科专业备案和审批结果,丽
退休不褪色!丽江招募“银龄工程
银发聚智,赋能丽江!5月13日,丽江市发展和改革委员会正式发布2026
丽江公安 “5・15” 宣传发力!
为筑牢群众财产安全防线,防范化解重大经济风险,守护市场经济秩序
千万条学生信息遭倒卖:谁在觊觎
“只登记给学校的信息,教培机构是怎么拿到的?”这一句来自家长的
女员工陪护病危父亲被辞退,维权
一场跨越数月的维权,终于给了被辞退的女员工一个公道。据中国新闻
第二届丽江玉龙雪山咖啡活动周官
5月13日,第二届丽江玉龙雪山咖啡活动周新闻发布会正式召开,官宣这
丽江三义机场往丽江方向匝道封闭
为保障丽江机场三期改扩建项目顺利推进,确保施工及通行安全,丽江
沪上阿姨门店账号发低俗骚扰信息
“5000陪我一晚上有时间吗?”近日,贵阳一家沪上阿姨门店的企业成
喜报!丽江一政法服务平台出圈,
好消息!近日,全国“互联网+政法服务”平台评选结果正式出炉,丽江
高校社招14名在职教师入围,“萝
据红星新闻报道,去年底,湖南艺术职业学院面向社会公开招聘38名事
用户反馈
客户端